解码作物(包括棉花等)近缘的重要野生种基因组并挖掘其优异抗逆基因应用于栽培作物的遗传改良将极大地丰富作物的遗传基础,助力粮食安全和绿色农业发展。
近日,欧博abg官方网站棉花生物学国家重点实验室蔡应繁教授课题组和张骁教授课题组与中国农业科学院棉花研究所刘方研究员课题组等合作发表了棉花重要二倍体野生种(具有抗病和腺体延缓形成等优良性状)澳洲棉(Gossypium australe)高质量、从头组装的基因组。研究论文“Genome sequencing of the Australian wild diploid species Gossypium australe highlights disease resistance and delayed gland morphogenesis”在线发表于Plant Biotechnology Journal(2019公布的IF=6.84)杂志。PBJ杂志 ranks #1 amongst open access plant science journals, Scopus Citescore ranking: 1/320 (Agronomy & Crop Science), as a leading journal that currently ranks #3 (Scopus Citescore 6.88) or #5 (ISI impact Factor 6.84)。


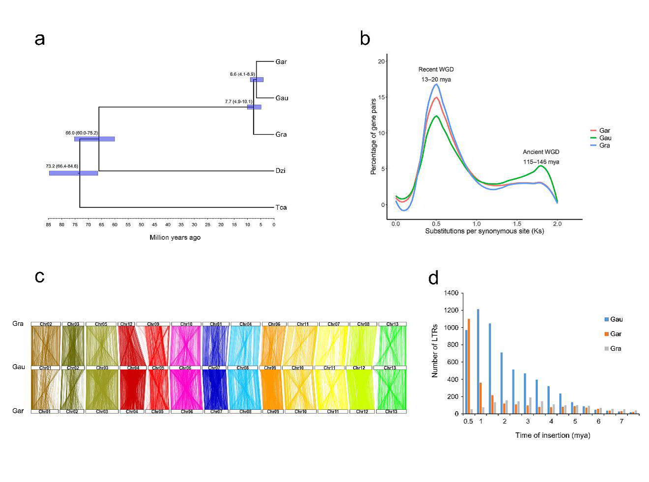
二倍体野生棉种澳洲棉具有抗黄萎病、抗枯萎病、抗旱和腺体延缓形成(种子无腺体而植株有腺体)等优良性状。澳洲棉全基因组测序对于深入了解棉属植物进化历史,推动棉花抗逆育种和棉花种子蛋白与油脂资源的安全有效利用、助力粮食安全具有重要意义。研究人员通过整合PacBio,Illumina short read,BioNano(DLS)和Hi-C技术获得了高质量的澳洲棉基因组,其Contig N50为1.83Mb,Scaffold N50 为143.60 Mb。通过比较基因组分析发现,澳洲棉相对于雷蒙德氏棉而言与亚洲棉亲缘关系更近,在大约6.6百万年前分化为两个不同的种。

通过多组学、正向选择分析和基因功能验证发现了响应独脚金内酯、茉莉酸、水杨酸诱导的黄萎病抗性相关基因GauCCD7和GauCBP1及腺体发育相关新基因GauGRAS1。
澳洲棉高质量基因组为解析棉花黄萎病抗性机理和腺体延缓发育特性提供了重要基础和基因资源。同时也为深入了解棉花进化历史和研究棉花远缘育种供了宝贵资源。
欧博abg官方网站蔡应繁教授为该文章第一作者,中国农业科学院棉花研究所刘方研究员和欧博abg官方网站张骁教授为文章的通讯作者。河南科技学院、南京农业大学、安阳工学院、广州基迪奥生物科技有限公司等单位参与了该项研究。蔡小彦、王清连、王苹、张羽、蔡超维、许艳超为文章共同第一作者。该研究得到了国家重点研发计划(2016YFD0101902)、国家自然科学基金和中国农科院科技创新工程的资助。
原文链接:https://onlinelibrary.wiley.com/doi/full/10.1111/pbi.13249